当前位置: 法治中国行

诱导游戏代练被申请诉前保全,法院是否支持?

发布时间:2022-06-16 16:06:58


全国首例基于

未成年人“防沉迷”机制针对游戏代练行为

作出的不正当竞争行为保全案


关键词

不正当竞争 / 诉前行为保全 / 难以弥补的损害 / 商业代练 / 未成年人防沉迷机制


裁判要旨


被申请人引诱、鼓励包括未成年的用户进行“代练”交易并从充值中抽取手续费获利,不仅损害了消费者的游戏体验,同时诱导用户违反游戏用户协议、破坏申请人账号实名制及未成年人“防沉迷”机制,妨害游戏运营秩序,对游戏运营商构成“难以弥补的损害”,可认定构成不正当竞争。


“难以弥补的损害”不限于经济利益的减损、交易机会的丧失。被诉行为的发生或继续发生,将严重破坏游戏运营商的运营机制、致使社会公众对申请人是否承担社会责任产生质疑,导致申请人处于被投诉、被处罚的经营风险之中,给其商誉造成难以挽回的损害。该损害通过事后停止侵权、经济补偿也难以挽回,应认定构成“难以弥补的损害”。


基本案情


图片


图片


两申请人向上海市浦东新区人民法院(以下简称上海浦东法院)提出行为保全申请,请求被申请人北笙公司立即停止允许未成年人进行游戏代练,被申请人上海二三四五网络科技有限公司(以下简称二三四五公司)立即停止在“2345手机助手”中提供“代练帮”APP。


裁判结果


图片



裁判思路


图片


附:案例全文

合议庭成员

吴智永、倪红霞、袁田

案例撰写人

袁田


案情介绍


申请人腾讯科技(成都)有限公司(以下简称腾讯成都公司)是《王者荣耀》网络游戏的著作权人,其授权申请人深圳市腾讯计算机系统有限公司(以下简称深圳腾讯公司)独家运营该游戏。


经过长期的推广、运营,《王者荣耀》游戏已拥有广泛的玩家群体,具有较高的知名度。该游戏通过向用户提供免费的游戏下载、营造公平的竞技环境,吸引更多用户,并以提供“皮肤”等增值服务的方式从中获利。为落实对未成年人保护要求,《王者荣耀》游戏采用账号实名制、未成年人“防沉迷”机制,未成年人仅能在国家新闻出版署《关于进一步严格管理切实防止未成年人沉迷网络游戏的通知》规定的时长、时段登录游戏。


申请人还通过游戏用户协议明确要求用户不得将游戏账号提供给他人做代练代打等商业性使用。


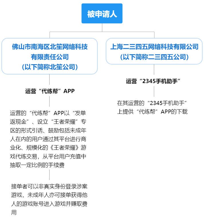
被申请人佛山市南海区北笙网络科技有限责任公司(以下简称北笙公司)运营的“代练帮”APP以“发单返现金”、设立“王者荣耀”专区的形式引诱、鼓励包括未成年人在内的用户通过其平台进行商业化、规模化的《王者荣耀》游戏代练交易。接单者可以非真实身份登录涉案游戏,未成年人亦可接单获得他人的游戏账号进入游戏并赚取费用。“代练帮”APP从平台用户充值金额中抽取一定比例的手续费。


被申请人二三四五公司在其运营的“2345手机助手”上提供“代练帮”APP的下载。“代练帮”APP于2020年左右上线,截至申请人公证取证之时已有万余次的下载量。“代练帮”APP明确要求接单者关闭手机定位以避免封号等处罚措施。


两申请人向上海浦东法院提出行为保全申请,请求被申请人北笙公司立即停止允许未成年人进行游戏代练,被申请人二三四五公司立即停止在“2345手机助手”中提供“代练帮”APP。


裁判结果


上海浦法院于2021年12月27日作出(2021)沪0115行保1号民事裁定书,裁定被申请人北笙公司立即停止通过“代练帮”APP允许未成年人提供《王者荣耀》游戏代练,被申请人二三四五公司立即停止提供“代练帮”APP,直至“代练帮”APP停止涉案行为。


裁定作出后,两被申请人积极履行并将结果反馈法院。


裁判理由


法院生效裁判认为,对诉前行为保全的审查应重点考量以下因素:申请人的请求是否具有事实基础和法律依据;不采取行为保全措施是否会对申请人的合法权益造成难以弥补的损害;采取行为保全措施是否会导致当事人间利益显著失衡;采取行为保全措施是否损害社会公共利益。


首先,关于申请人的请求是否具有事实基础和法律依据。国家新闻出版署通知要求游戏企业严格落实账号实名要求,严格控制未成年人游戏时长、时段,切实防止未成年人沉迷游戏。申请人对《王者荣耀》游戏采取账号实名制、未成年人“防沉迷”机制,未成年人仅能在规定的时长、时段登录游戏。申请人还通过游戏用户协议明确要求用户不得将游戏账号提供给他人做代练代打等商业性使用。被申请人通过“发单返现金”、设立“王者荣耀”专区的方式,引诱、鼓励未成年用户进行《王者荣耀》代练交易并从中获利。该行为不仅破坏了涉案游戏的公平竞技机制,亦使用户可绕开申请人的账号实名制和未成年人“防沉迷”系统,妨碍涉案游戏的运营秩序,存在构成不正当竞争的可能性。


其次,关于不采取保全措施是否会对申请人造成难以弥补的损害。本案中,若不对涉案行为加以制止,商业化、规模化的代练交易将借助网络突破时间和地域的限制继续进行,大量未成年人可通过承接订单不受时段、时长限制进入游戏系统,导致社会公众对申请人是否依法采取“防沉迷”机制、是否承担社会责任产生质疑,致使申请人处于被投诉、被处罚的经营风险之中,从而给申请人的商誉造成难以挽回的损害。


再次,关于采取行为保全措施是否会导致当事人间利益显著失衡。本案诉前行为保全申请指向明确、范围适当,不会造成当事人间利益的显著失衡。此外,申请人已提供相应的担保,被申请人因诉前行为保全错误可能带来的损害救济已有充分的法律保障。


最后,关于采取保全措施是否会损害社会公共利益。涉案“代练帮”APP系一款市场化产品,并不具有社会公共产品的属性,故对被申请人采取诉前行为保全措施不会损害社会公共利益。反之,及时采取保全措施,可有效保障游戏运营的正常秩序,并可保证未成年人“防沉迷”机制的落实。


综上,申请人的申请符合人民法院作出诉前行为保全措施的条件,法院裁定被申请人北笙公司立即停止通过“代练帮”APP允许未成年人提供《王者荣耀》游戏代练,被申请人二三四五公司立即停止提供“代练帮”APP,直至“代练帮”APP停止涉案行为。


案例评析


本案是全国首例基于未成年人“防沉迷”机制针对网络游戏代练行为作出的不正当竞争行为保全。


一、不正当竞争行为保全中胜诉可能性的认定


司法实践中,判断“申请人请求是否具有事实基础和法律依据”,主要是判断申请人的请求是否具有胜诉可能性。本案涉及对客户端进行网络游戏代练交易行为是否构成不正当竞争的判断。法院首先确认申请人对涉案游戏享有合法权益。进而判断被申请人是否存在不正当竞争的可能性。


法院认为,被诉行为给申请人造成了如下损害后果。


一是影响游戏用户的消费体验。被诉行为破坏了游戏的公平竞技匹配机制,使用户无法匹配水平相当的对手。


二是减损申请人的用户粘性。用户无需注册游戏账号即可获得游戏体验。


三是破坏网络游戏运营秩序。被诉行为绕开涉案游戏的账号实名制及未成年人“防沉迷”机制,妨碍游戏运营秩序。同时,涉案行为明显具有不正当性。被申请人通过损害申请人利益的方式获利,申请人却因无从知晓使用者真实信息而难以监管、规制。且被申请人明确要求接单者关闭定位以避免封号,刻意规避申请人的监管机制,反映了其主观恶意。


二、商业信誉损失属于“难以弥补的损失”


损失是否达到“难以弥补”的程度,是行为保全构成要件认定的难点。


法院认为,“难以弥补的损害”不限于商业机会的丧失、经济利益的减损。涉案行为破坏了申请人网络游戏实名制和未成年人“防沉迷”机制。若不对该行为加以制止,商业化、规模化的代练交易将借助网络突破时间和地域的限制大量进行。大量玩家能够在无需实名认证的情况下达成代练交易。未成年人亦可通过承接订单不受时段、时长限制进入游戏系统,导致社会公众对申请人是否按照国家规定依法采取“防沉迷”措施、是否承担社会责任产生质疑,使申请人及其产品的社会评价降低,申请人处于被投诉、被处罚的经营风险之中,从而给申请人的商誉造成难以挽回的损害。该损害通过事后停止侵权、经济补偿也难以挽回其市场份额,应认定构成“难以弥补的损害”。


三、筑牢保护未成年人权益屏障,填平防治游戏沉迷洼地


防治未成年人沉迷游戏是一项系统工程,既需要游戏企业切实履行法律义务,不断优化治理技术,加强身份识别,最大程度减少未成年人的作弊行为,也需要游戏代练等周边产业承担起必要的社会责任,共同构筑起保护未成年人权益的屏障。


此次法院对涉事游戏代练平台发出禁令,向全社会亮明了司法保护未成年人权益的鲜明态度,也给此类游戏周边平台敲响警钟:期待整个游戏产业都能从此案中吸取教训,不为眼前利益所惑,共同为未成年人的成长打造一个健康的网络空间。


相关法条


《中华人民共和国民事诉讼法(2017)》第101条(现行《中华人民共和国民事诉讼法》2021修正 第104条)


利害关系人因情况紧急,不立即申请保全将会使其合法权益受到难以弥补的损害的,可以在提起诉讼或者申请仲裁前向被保全财产所在地、被申请人住所地或者对案件有管辖权的人民法院申请采取保全措施。申请人应当提供担保,不提供担保的,裁定驳回申请。


人民法院接受申请后,必须在四十八小时内作出裁定;裁定采取保全措施的,应当立即开始执行。


申请人在人民法院采取保全措施后三十日内不依法提起诉讼或者申请仲裁的,人民法院应当解除保全。


《最高人民法院关于审查知识产权纠纷行为保全案件适用法律若干问题的规定》第7条


人民法院审查行为保全申请,应当综合考量下列因素:


(一)申请人的请求是否具有事实基础和法律依据,包括请求保护的知识产权效力是否稳定;


(二)不采取行为保全措施是否会使申请人的合法权益受到难以弥补的损害或者造成案件裁决难以执行等损害;


(三)不采取行为保全措施对申请人造成的损害是否超过采取行为保全措施对被申请人造成的损害;


(四)采取行为保全措施是否损害社会公共利益;


(五)其他应当考量的因素。

文章出处:最高人民法院司法案例研究院    


关闭窗口